
dispatcher servlet 이 해당 애플리케이션으로 들어오는 모든 요청을 핸들링 해주고 공통 작업을 처리하면서 편리하게 이용이 가능하다!!
** 예전에는 모든 서블릿에 대해 URL 매핑을 web.xml에 해줬어야 한다고 한다.
web.xml설정 해줬을 경우

dispatcher servlet의 경우

특징
- 정적 자원에 대한 요청과 애플리케이션에 대한 요청을 분리했다.
- /apps의 url로 접근하면 dispatcher servlet이 담당
- /resourecs의 url로 접근하면 dispatcher servlet이 담당하지 않는다.
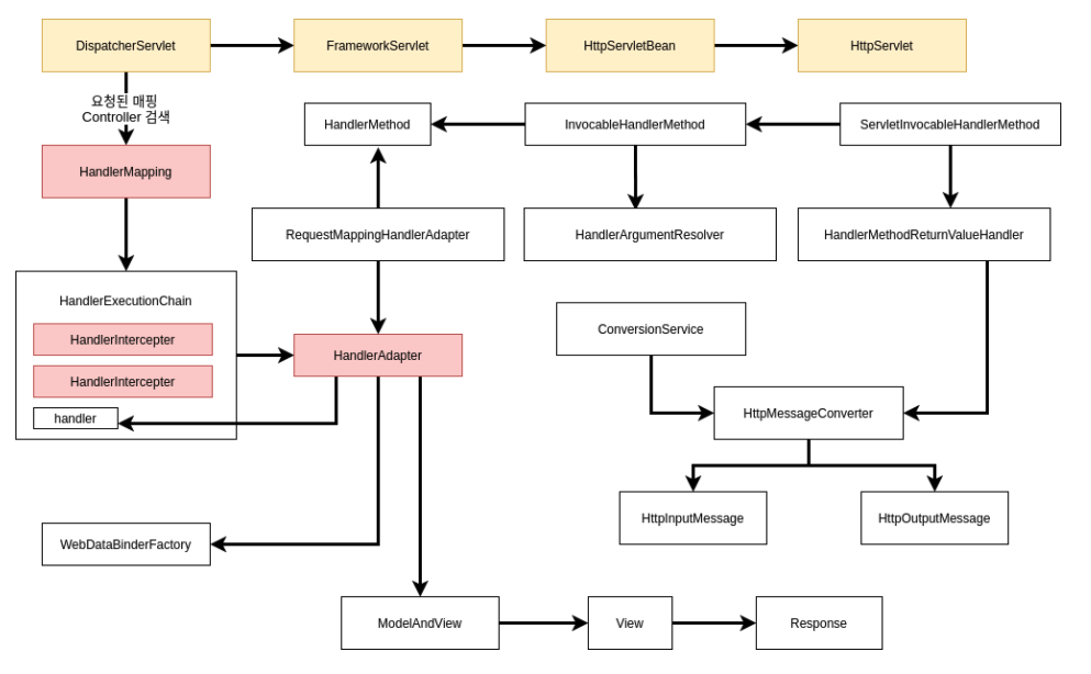
spring mvc request lifecycle의 전체적인 라이프 사이클을 보겠습니다.

- 사용자가 웹 브라우저를 통해 요청하면 처음에 filter를 타게됨
- 그리고 dispatcherServlet이 이를 받음
- dispatcherServlet은 해당 요청에 맞는 uri를 handlerMapping에서 검색
- api를 찾음
- 원하는 mapping을 찾은 경우 interceptor를 처리
- argument resolver를 처리
- message converter 처리
https://balldev.tistory.com/55
spring boot에서 filter
spring mvc request lifecycle 위의 사진은 spring이 컨트롤러 까지 가는데의 과정입니다. 보통 웹 개발을 하다보면 중복으로 처리하는 코드들이 많이 생깁니다. 인증, 인가, 세션, xss 방어 등을 필터, 인터
balldev.tistory.com
https://balldev.tistory.com/53
spring boot 에서 interceptor
이전에 filter에 대해 보았습니다. https://balldev.tistory.com/41 [spring의 dispatcher-servlet와 filter dispatcher servlet 이 해당 애플리케이션으로 들어오는 모든 요청을 핸들링 해주고 공통 작업을 처리..
balldev.tistory.com
https://balldev.tistory.com/54
spring boot 에서 argumentResolver
api 엔드 포인트로부터 들어온 데이터를 가공하여 필요한 데이터만 뽑는 경우 많이 사용한다. argumentResolver는 interceptor 요청 뒤에 이루어집니다. 예시로 argumentResolver로 memberId를 뽑아보도록 하겠
balldev.tistory.com
'spring boot > spring boot' 카테고리의 다른 글
| spring boot에서 filter (0) | 2021.12.04 |
|---|---|
| spring boot 에서 argumentResolver (0) | 2021.12.04 |
| spring boot 에서 interceptor (0) | 2021.12.04 |
| spring 기본 개념 - IOC, DI (0) | 2021.10.18 |
| spring 에서의 LocalDateTime request와 response (0) | 2021.09.28 |